高中生專區
東海大學首頁
文學院
繁體中文
English
簡体中文
網站導覽
Toggle navigation
關於本系
本系簡介
教育目標/核心能力
教育目標/學生核心素養
教師及成員
系所空間介紹
系圖書室
系圖書室二
文學寫作中心
群組研究室
教師休息室
年度報告書
109學年度報告書
110學年度報告書
111學年度報告書
112學年度報告書
113學年度報告書
招生資訊
大學部
碩士班
博士班
課程修業資訊
大學部
碩士先修
碩士班
逕修讀博士學位
博士班
全校授課查詢
大一中文課程
輔系、雙主修、學分學程資訊
學術研究成果
碩士班學位論文
碩士在職專班學位論文
博士班學位論文
專任教師參與研究計畫
專任教師學術論文發表會
大專學生研究計畫
系友專區
中文系發展基金
校友卓越講座
系友活動
東海中文臉書專頁
搜尋
系所公告
首頁
系所公告
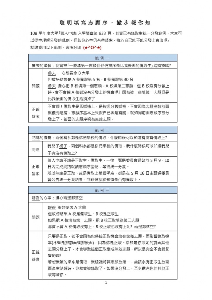
108個人申請聰明填寫志願序,撇步報你知
系所公告
學術活動
學術研討會
國際交流
獎助學金
榮譽事蹟
東海大學中文系---108個人申請聰明填寫志願序,撇步報你知
108個人申請聰明填寫志願序,撇步報你知
單位 : 中文系
分類 :
點閱 : 1127
日期 : 2019-05-03
附件檔案
:
108個人申請聰明填寫志願序,撇步報你知.pdf
下一則:
108年5月23日 專任教師學術論文發表會第79場/陳慶元教授
上一則:
~~無論正備取,填寫東海為第一,大學之門為你開~~~
回列表